为做好我部2026年硕士研究生复试录取工作,根据教育部《2026年全国硕士研究生招生工作管理规定》(教学〔2025〕2号)、教育部高校学生司《关于做好2026年全国硕士研究生招生复试录取工作的通知》(教学司〔2026〕3号)等有关文件要求,结合我部实际,现将我部2026年硕士研究生拟调剂专业、调剂系统开放时间等内容予以公布:
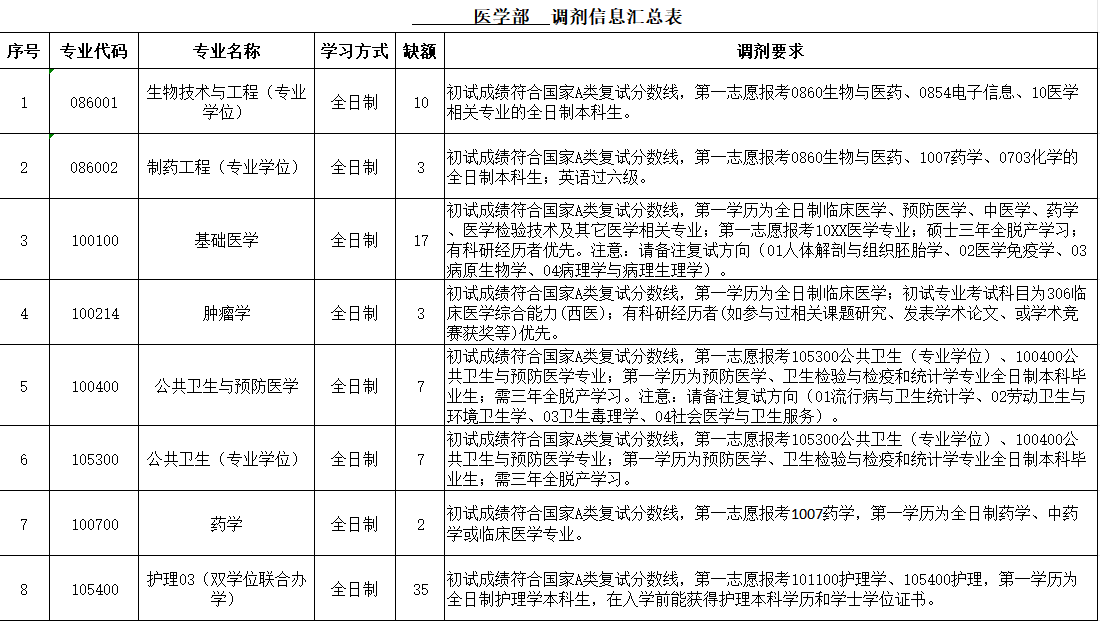
一、调剂计划

二、调剂复试、录取工作原则
(一)调剂原则
我部按照120%-150%的复试差额比例下拨调剂复试计划。接收调剂考生坚持择优的原则,择优办法参照考生的初试成绩、报考学校、科研能力、本科所学专业、获奖等情况进行选拔。
(二)调剂程序
4月7日在WilliamHill(威廉希尔)官网网站公布调剂方案,并将拟公布的缺额信息和调剂要求报研究生院招生办,由研究生院招生办将信息发布到教育部指定的“全国硕士研究生招生调剂服务系统”(http://yz.chsi.com.cn,以下简称“调剂系统”)。
我部每次开放调剂系统持续时间不低于12个小时。报考我部的调剂生调剂志愿锁定时间为24小时。
WilliamHill(威廉希尔)官网调剂开放时间为:2026年4月8日00:00-12:00;
1.所有申请调剂复试的考生,均须登陆 “调剂系统”,查看调剂专业信息,并在网上提交调剂申请。
2.学部审核后确定调剂复试名单,报研究生院审批,审批通过后研究生院将在“调剂系统”发放复试通知,考生须登录该系统进行确认。我部将在WilliamHill(威廉希尔)官网网站公布调剂复试名单。
3.拟录取名单确定后,研究生院为拟录取的调剂考生在“调剂系统”发放拟录取通知,考生须登录该系统进行确认。考生未按时确认拟录取,视为放弃。
(三)复试时间及复试方式
我部2026年硕士研究生复试采取线下复试方式。复试时间另行通知。
三、其他
(一)请考生务必保持通讯畅通并及时加入2026年WilliamHill(威廉希尔)官网部调剂通知QQ群(会短信通知到进入调剂复试的考生,申请加入时请备注专业+姓名)。
(二)考生申诉受理电话:0731-88872744(研招办),88872206(监察处)。
(三)学院咨询与联系电话:0731-88912466李老师。
(四)其他事项参照学校相关规定执行。
WilliamHill(威廉希尔)官网部
2026年4月7日